taptap点点官方网站
--
--
校历
津桥首页
津桥新闻
媒体津桥
学校概况
学校简介
主要成就
学校领导
办学思路
大学章程
部门电话
机构设置
师资队伍
省级教学名师
名誉教授
客座教授
兼职教授
银龄教师
特聘教授、教学督导
教授、正高级
副教授、副高级
云南省优秀教师
卓越青年教师
省级优秀辅导员、班主任
云南省黄大年式教师团队
昆明市创新工作室
云南省产业导师
民办学校优秀教师
民办学校优秀教育工作者
民办学校优秀教学团队
院系介绍
理工学院
法学院
语言文化学院
建筑工程学院
经济管理学院
电气与信息工程学院
马克思主义学院
体育课教学部
教学科研
团学工作
学生工作
津桥共青团
奖、助、贷、勤
招生就业
就业创业
招生资讯
教改科研
院系介绍
院系领导
专业设置
党团建设
特色建设
师资队伍
办学成果
教改科研
教学条件
合作交流
校园文化
创新创业和就业
联系我们
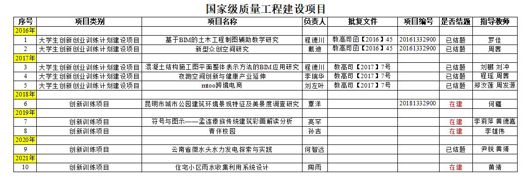
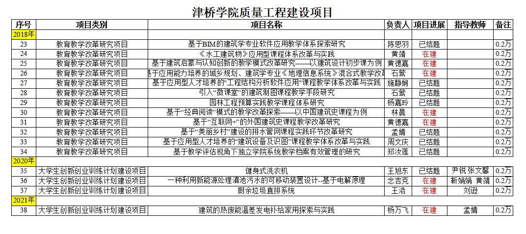
教改科研
津桥首页
>
建筑工程学院
>
教改科研