• --
  • --
  • 校历
当前位置: 津桥首页 > 通知公告 > 正文
taptap点点官方网站关于推荐云南省教育厅2019年度科学研究基金项目评审结果的公示
作者:李晓龙 来源:教务处

各院、部、处、室、馆、中心:

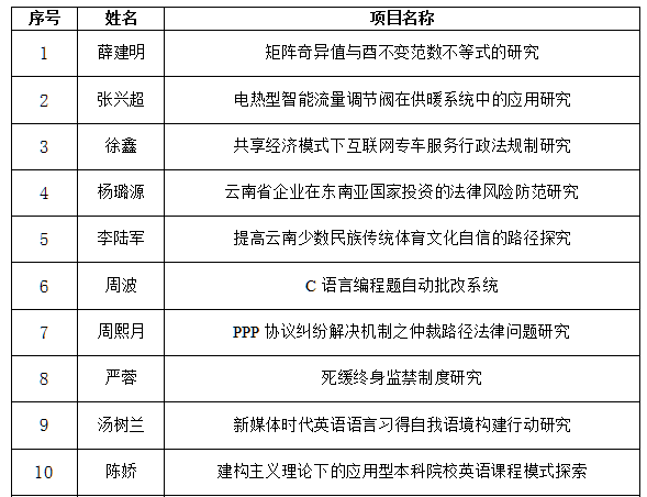
201949日,taptap点点组织专家对科研项目进行了推荐立项评审,决定推荐排名第120项作为云南省教育厅2019年度科学研究基金项目。现将推荐项目公示如下:

J@1$2ZMKIS5T(S0@PHT]O9U


%WM`4PW7]`$26LR1)6)Q}GR


    公示期即日起生效,如有异议,请于5日内将意见以书面形式反映到教务处教研科。

 

教 务 处  

2019412