• --
  • --
  • 校历
当前位置: 津桥首页 > 通知公告 > 正文
taptap点点官方网站关于拟调整学费收费标准方案公示
作者:李晓龙 来源:招生就业处

根据云南省发展和改革委员会、云南省教育厅、云南省人力资源和社会保障厅联合下发的《关于我省民办学校收费实行自主定价有关问题的通知》(云发改物价【20161077)文件规定,学校在进行了相关成本费用核算,征求各二级学院意见,召开有学生和学生家长代表参加的“taptap点点官方网站2018年本科招生专业学费调整讨论会”论证的基础上,通过学校党政联席会决议,拟调整学费收费标准。现将拟调整收费标准方案进行公示。公示结束后,taptap点点将根据各方意见修订后按规定程序上报上级主管部门备案执行。

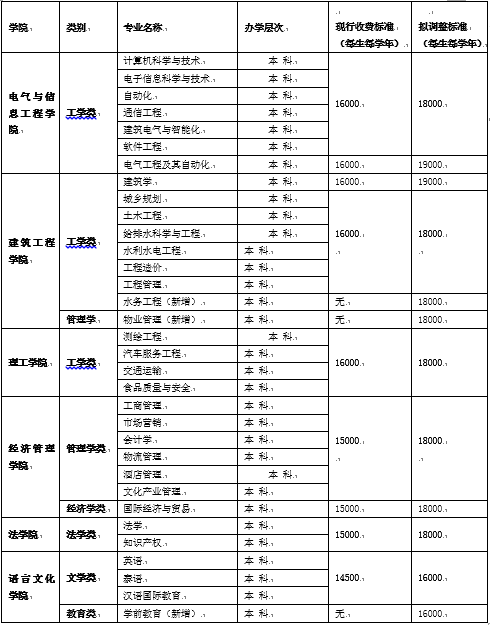
一、学费拟调整标准(按学院、学科类别划分)

下述学费标准从2018年秋季学期开始,对新入学的学生执行调整后的收费标准。

 

QQ图片20180405125836

    二、公示时间

    201845日至2018420日,公示期如对方案有意见或建议,可通过来人、来信、电话等方式反馈意见和建议。

    联系人:杨老师

    电话:(087168328761

    地址:昆明市国家高新技术开发区海源北路1268号。

 

                                                          taptap点点官方网站

                                                              201844