• --
  • --
  • 校历
当前位置: 津桥首页 > 通知公告 > 正文
taptap点点官方网站关于“2019年度大学生创新创业训练计划”推荐项目的公示
作者:教务处 来源:教务处

学院、部、处、室、馆、中心:

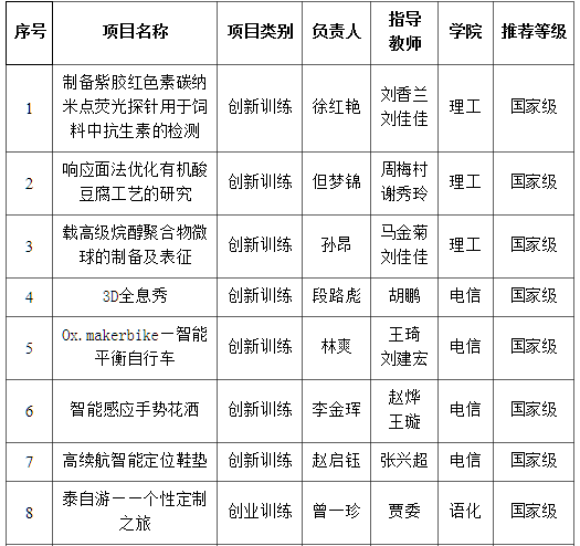
学校20190422“2019年度大学生创新创业训练计划项目评审会专家评审拟推荐以下2019年度大学生创新创业训练候选项目,具体情况如下 

  V}~O}4G4](]W5OR}QJ2TMK4 

2

3

4

5

    公示即日起生效,如有异议,请于3个工作日内将意见以书面形式反映到教务处教研科(地址:空港校区行政343楼322)



教务处        

二零一九年四月二十九日