• --
  • --
  • 校历
当前位置: 津桥首页 > 通知公告 > 正文
taptap点点官方网站关于推荐云南省教育厅2020年度科学研究基金项目评审结果的公示
作者:教务处 来源:教务处

各院、部、处、室、馆、中心:

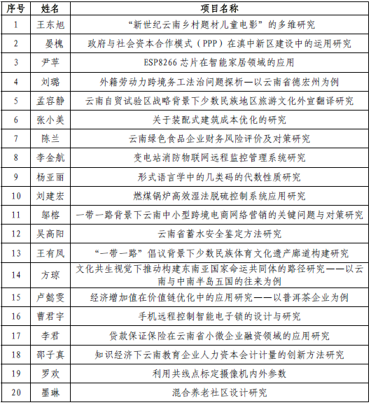
 201911月12日,taptap点点组织专家对科研项目进行了推荐立项评审,决定推荐排名第120项作为云南省教育厅2020年度科学研究基金项目。现将推荐项目公示如下:


1


 公示期即日起生效,如有异议,请于5日内将意见以书面形式反映到教务处教研科。

                                                                  教务处

                                                             2019年1120